hy590海洋之神检测中心
旧版入口
ENGLISH
请输入要搜索的内容
首页
医院概况
医院简介
医院荣誉
组织构架
现任领导
新闻中心
海洋之神最新登陆网址
通知公告
综合新闻
媒体焦点
感谢信
科室导航
临床科室
医技科室
附院党建
党建新闻动态
组织建设
制度建设
纪检监察
职工之家
统战工作
团委工作
党员风采
党务公开
专题活动
科研教学
科学研究
学科建设
教育培训
药物器械临床试验
博士后工作站
院士工作站
慢病工作站
相关下载
医疗护理
医疗动态
护理动态
院务公开
医院文化
电子院刊
院史馆陈列
视频专区
文化活动
医院人文(文化墙)
院训、院徽、院歌
医学伦理
伦理委员会
委员会审查指南
委员会制度
下载区
社会公益
援疆医疗
援外医疗
志愿者服务
保定责任
科普宣教
肿瘤内科
hy590海洋之神检测中心肿瘤内科
详细更多>>
肿瘤内科
科室介绍
科室动态
科室荣誉
专科特色
团队风采
科室文化
视频专区
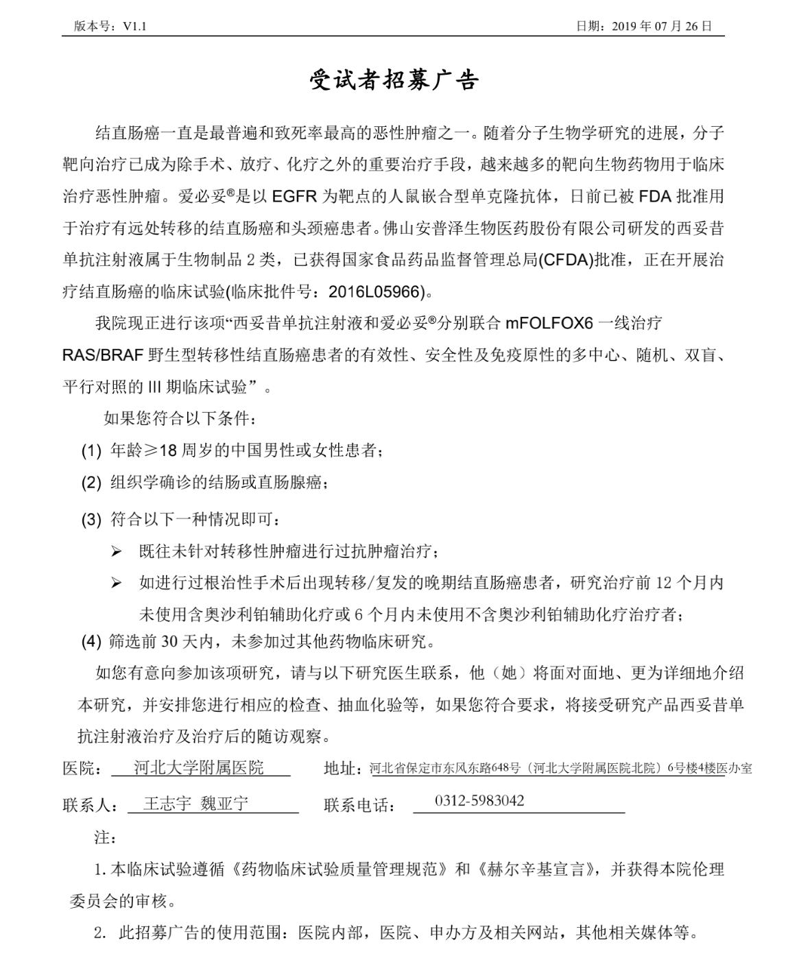
【临床试验招募】西妥昔单抗注射液和爱必妥?分别联合 mFOLFOX6 一线治疗 RAS/BRAF 野生型转移性结直肠癌患者的有效性、安全性及免疫原性的多中心、随机、双盲、 平行对照的 III 期临床试验
发布时间:2020/10/17 10:10:00 浏览次数:2181次
【临床试验招募】西妥昔单抗注射液和爱必妥?分别联合 mFOLFOX6 一线治疗 RAS/BRAF 野生型转移性结直肠癌患者的有效性、安全性及免疫原性的多中心、随机、双盲、 平行对照的 III 期临床试验
, 西妥昔单抗注射液和爱必妥?分别联合 mFOLFOX6 一线治疗 RAS/..
专家门诊出诊时间
【查看更多】
就医指南
温馨提示
地理位置
科室分布
就诊流程
专家介绍
专家出诊表